
툴체인
컴퓨터 프로그램을 제작하기 위해 필요한 개발도구 모음을 뜻합니다.
여기에 포함된 개발도구들은 연쇄적으로 사용됩니다.
연쇄적이란 어느 한 개발도구의 출력이 다른 개발도구의 입력이 된다는 뜻입니다.
간단한 툴체인은 소스 코드 편집을 위한 문서 편집기와 소스 코드를 실행 프로그램으로 변환하는 컴파일러와 링커, 운영체제의 기능을 제공하는 라이브러리로 구성됩니다.
여기까지 위키의 설명이었습니다.
툴체인은 크로스컴파일러를 보면 많이 나오는 용어입니다.
크로스컴파일러(Cross Compiler)
크로스컴파일러란? 컴파일러가 실행되는 플랫폼이 아닌 다른 플랫폼에서 실행 가능한 코드를 생성할 수 있는 컴파일러입니다. ex) 운영체제를 지원하지 않는 마이크로컨트롤러와 같이 컴파일이 실현 불가능한 플..
kkhipp.tistory.com
크로스컴파일러는 호스트 시스템에서 타겟 시스템을 위한 실행 가능한 코드를 생성해주는 컴파일러죠.
여기서 툴체인은 타겟 시스템에서 실행할 프로그램 개발을 위한 호스트 시스템의 소프트웨어, 개발환경을 통칭합니다.
여기서 프로그램 개발이라 하면 소스 코드를 컴파일하고 링킹하는 등 실행 가능한 파일을 생성하는 과정을 말합니다.
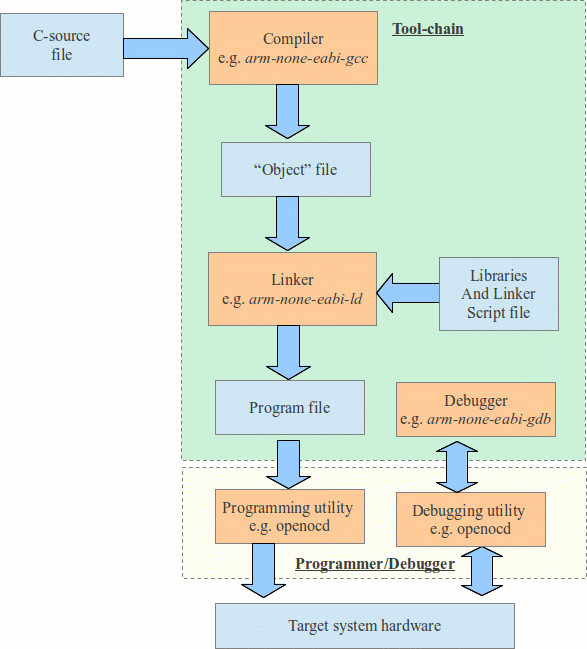
툴체인의 기본적인 구성입니다.
Compiler(gcc)
Debugger(gdb)
Library(glibc)
Util(binutils - gcc를 위한 어셈블러(as), 링커(ld), 라이브러리 관련 파일 모음)
arm-linux-gcc 가 대표적인 툴체인 입니다.
'전자공학 > 임베디드' 카테고리의 다른 글
| 부트로더(Boot loader)란? (0) | 2019.10.28 |
|---|---|
| Startup code 스타트업 코드 (0) | 2019.10.27 |
| 모놀리식 커널(Monolithic kernel), 마이크로 커널(Micro kernel) (0) | 2019.10.26 |
| ELF파일이란? (+HEX파일) (0) | 2019.10.25 |
| 페이지(page)와 세그먼트(segment) (0) | 2019.10.23 |